
转自:前瞻产业研究院
行业主要上市公司:航发动力(600893.SH);中航重机(600765.SH);三角防务(300775.SZ);广联航空(300900.SZ);爱乐达(300696.SZ);迈信林(688685.SH);安达维尔(300719.SZ)等
本文核心数据:核心技术;
航空零部件生产流程较复杂
锻铸工艺是航空零部件生产的主要工艺。锻铸是传统的,也是最基础的金属成形工艺。锻铸工艺是工业化的基石,也是高端技术产品创新发展的根本保障。在航空航天领域,从通用零部件到专用零部件,锻铸工艺贯穿整个航空航天零部件生产过程。锻造工艺性能好,用于负载高、工作条件严峻,但结构复杂性要求相对不高的零件。锻压是利用锻压对金属坯料施加压力,使其产生塑性变形以获得具有一定机械性能、一定形状和尺寸锻件的加工方法。锻造可以分为热锻、温锻和冷锻。也可以按照成形机理,分为自由锻、模锻、碾环和特殊锻造等。对于结构较为复杂的零部件,不适合采用锻造工艺。铸造工艺适用性和应用范围广,可以用于具备复杂结构及内腔的零部件。铸造是将液体金属浇铸到与零件形状相适应的铸造空腔中,待其冷却凝固后,获得零件及毛坯的方法。通过铸造可以生产形状复杂的零部件,尤其是具有复杂腔体的毛坯。

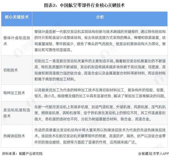
航空零部件包括五大核心技术
航空零部件核心技术包括整体叶盘制造技术、切削技术、特种加工技术、发动机机匣制造技术、热障涂层技术、航空发动机零部件的无损检测技术等。

无损检测为表面处理的重要环节
飞机结构制造的主要任务是通过制造平台、利用给定的加工工艺和工艺文件,将材料加工成图纸设计要求的飞机结构或零件,在此过程中无损检测能确保每道工序的制造质量符合设计要求,及时发现结构制造过程中可能产生的超标缺陷,不让前一道制造工序产生的缺陷带到后一道制造工序。无损检测为航空零部件制造过程中非常重要的环节。

热处理以提高航空零部件性能
热处理工艺一般包括加热、保温、冷却等工序。由于航空零部件加工材料主要为金属材料,材料自身会存在一定的内应力,通过机械加工后材料内应力加大,当内应力突破界限时,零部件会产生裂纹,导致产品质量问题。为了避免质量问题,一般会对零部件半成品或成品进行热处理,以改变力学性能、物理性能和化学性能,达到消除内应力的目的。热表处理可以大幅提高航空零部件耐蚀性、硬度、耐磨性、绝缘性、耐热性等性能。

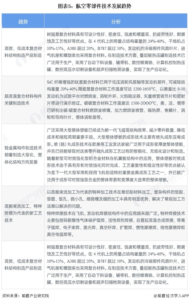
航空零部件技术将朝多元创新方向发展
未来,航空零部件技术正朝着多元方向创新发展。复合材料结构制造聚焦高效与低成本,超高温复合材料构件的关键制造技术持续突破。轻金属构件制造趋向大型化、整体化结构。同时,以高能束流加工、特种焊接为代表的新工艺技术不断发展,推动航空零部件制造在性能、效率和成本控制上实现全面提升,满足航空领域对先进制造技术的更高需求。

更多本行业研究分析详见前瞻产业研究院《中国航空零部件制造行业市场前瞻与投资预测分析报告》
同时前瞻产业研究院还提供产业新赛道研究、投资可行性研究、产业规划、园区规划、产业招商、产业图谱、产业大数据、智慧招商系统、行业地位证明、IPO咨询/募投可研、专精特新小巨人申报、十五五规划等解决方案。如需转载引用本篇文章内容,请注明资料来源(前瞻产业研究院)。
更多深度行业分析尽在【前瞻经济学人APP】,还可以与500+经济学家/资深行业研究员交流互动。更多企业数据、企业资讯、企业发展情况尽在【企查猫APP】,性价比最高功能最全的企业查询平台。
海量资讯、精准解读,尽在新浪财经APP
实盘配资平台提示:文章来自网络,不代表本站观点。